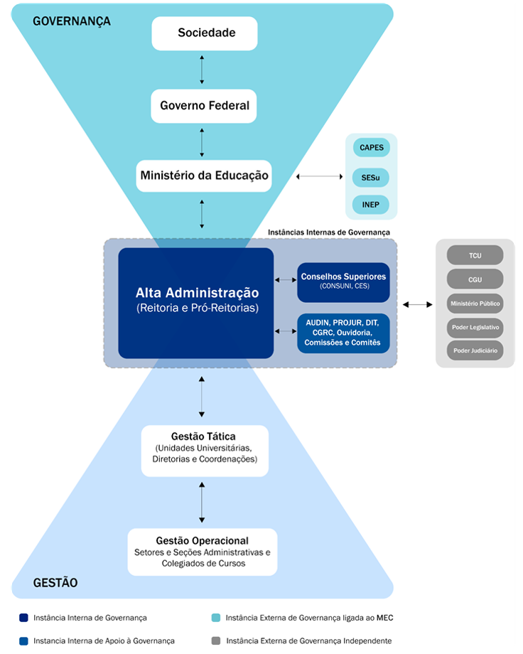
Auditoria InternaComissõess Comitês Coordenação de Governança Ouvidoria Procuradoria Jurídica Atividades Correcionais
Congresso Nacional
Controladoria Geral da União (CGU)
Tribunal de Contas da União (TCU)
Ministério Público Federal (MPF)
Controle Social
Redes Sociais